AI技术在电气工程设计中的应用探讨
本文从当前建筑电气设计的行业背景出发,探讨如何利用人工智能(AI)技术提高设计效率、降低错误率。文章重点论述了AI在电气系统插件开发、图纸错误识别、校对,知识库建设以及文本审核等多个核心领域的应用,进一步通过实际案例对比验证了该技术带来的优势与效益。同时,分析了AI技术在设计应用中存在的局限性和人工审核的重要性,并对未来智能化设计的发展方向进行了展望。
关键词:AI辅助电气设计;AI驱动的电气规范数据库;AI消防水泵配电插件;AI电气图纸校对
1. 行业背景
当前,建筑投资者和开发商更加注重资源的高效利用,要求在保证施工质量的前提下不断降低成本。在此背景下,传统的建筑设计模式中图纸反复修改、施工方案调整频繁已经成为家常便饭,改造工程屡见不鲜。频繁的修改不仅延误工程进度,还给设计师带来了很大的工作压力。因此,提升设计便利性和工作效率迫在眉睫。
2. AI技术辅助设计的应用
2.1 AI驱动的电气系统插件开发
AI的发展使编程门槛大幅降低,让我们普通人也可以通过自然语言提示词(Prompt)设计一些小程序提高自己的工作效率,一些格式固定的系统图如水泵房、风机原理图等系统图可以使用固定格式的图块制作符合公司技术标准的制图插件。下面以一个消防水泵系统插件的过程为例,编写语言为lisp,IDE为Cursur(Gpt4o、Claude 3.7)。
插件制作流程:
1、拆解需求、根据具体需求设计功能、操作界面,构思运行逻辑。
2、编写提示词(Prompt),根据实际运行情况与AI进行沟通,程序调整,排除运行错误(bug)(图1)。
3、调试程序,根据实际运行情况增加功能,修改界面或者输入模式(图2、3)。
4、完成编写,整理程序文所需要的图块文件,编写使用说明,介绍程序内可修改参数和定制内容。

图 1

图 2

图 3
通过编写提示词,可以使用ai在短时间内完成需要专业程序员参与的工作内容,保存后可以也可以重复使用。程序中图块、线型均可以编辑修改,从而有效减少电气设计中重复工作的占用时间,提高团队设计效率。
2.2 多模态AI图纸错误识别
对于一些改造工程,原有图纸可能模糊不清,无法调取cad图纸,无法使用图形软件测量,可以使用多模ai(Multimodal LLMs)的图像识别功能。
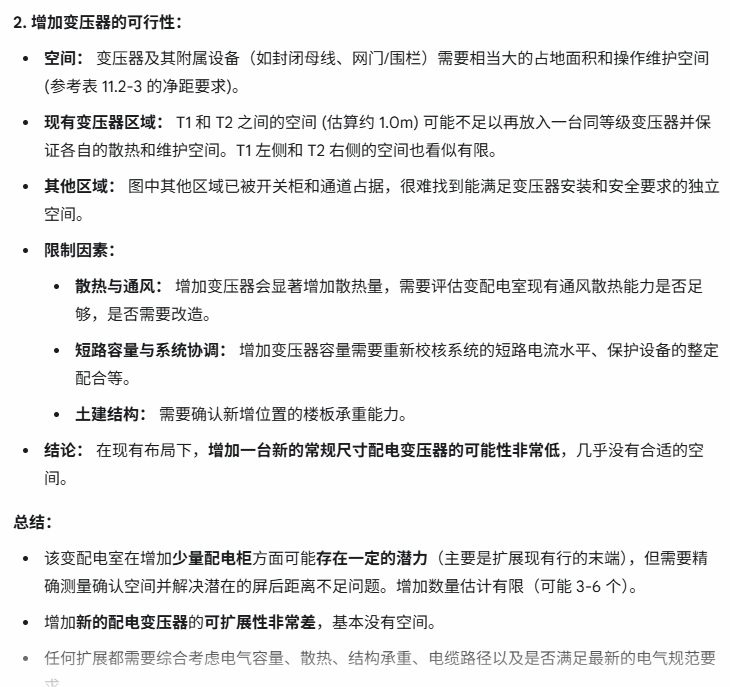
虽然现有的AI技术无法识别CAD矢量图,但利用图像识别等多模态AI技术,可以在提供规范要求、柱网尺寸后,利用AI对电气工程设计图纸进行深度扫描,找出原有图纸中设备的规格尺寸,评估工程的可拓展性。下面以一个旧变配电室为例,使用AI(google Gemini 2.5pro)评估此房间的扩展性。
使用流程:
1、 准备、扫描图纸,准备相关规范。
2、 将图纸与规范输入AI,提供必要的尺寸,图纸比例和其他现场的必要信息(图4、5)。
3、 收集结果(图6)。


图 4

图 5

图 6
由上述案例可以看出,通过使用多模AI的图像识别,它可以相对准确的快速评估一个改造工程的可扩展性,为工程的初步评估和改造提供依据和便利。此功能还有很多拓展用法,例如快速审查大空间的温感和烟感的布置情况、核查各类设备的布置情况等等。
2.3 AI知识库的构建与应用
构建基于线上AI大模型的知识库,为设计人员提供全面、实时的设计规范和技术资料查找服务。通过自然语言处理与语义匹配技术,设计师能够快速查找规范要求、依据,技术参数和相关标准,大幅提升工作效率和准确性。下面通过录入线上个人知识库(秘塔)及查找为例,检索相关技术要求。
1、 整理建筑电气相关规范,强制性条文等。
2、 将资料上传至秘塔知识库(图7)。
3、 搜索需要查询的内容(图8)。

图 7

图 8
有上述示例可以看出,AI大模型不仅仅能将不同书籍资料中的相关内容全部罗列出来,而且还能识别出图集中的相关内容,对于不同规范中的类似内容会全部汇总起来,非常清晰直观。对于电气专业资料多内容覆盖范围广的特性尤为适用。
2.4 AI语言模型在文本审核中的应用
利用先进的自然语言处理技术,AI语言模型可以对可研报告、施工说明、设计说明书等文档中的技术术语、数据描述进行智能审核,有效识别出技术错误、笔误及表达不准确的部分,为后续人工审核提供可靠参考。
下面以某工程初步设计文本为例,使用ai文本审核功能对初设文本进行校对。校对内容如图(图9)所示:

图 9
由上述案例可以看出,ai可以较为精确的识别出文本中的技术错误和遗漏,对于电气专业涉及范围广,叙述文本长的特点,可以很好的辅助校核,提高文本及设计的准确率。
3. 当前应用场景的拓展与展望
在已有的上述技术的基础上,AI技术在电气工程设计中的应用场景还可以进行进一步拓展:
·AI编程:在上述案例可以看出,ai辅助编程可以大幅降低编程技术的学习成本,甚至可以在完全不知道程序语言的情况下,制作出有实质作用的绘图插件。对于电气设计中常用的风机、照明等系统均可以编制插件提高效率。
·多模态AI图纸错误识别:最近多模态ai发展极为迅速,但在专业图纸方面识别准确率相对不高,但在提供足够信息、技术文件的条件下,ai的图像识别仍能为设计工作提供一定帮助。近期谷歌发布了gemma3.0轻量化多模模型,可以实现单显卡本地部署,今后可以通过对它的本地微调与训练,配合数据库系统,相信在不久的将来,它胜任更多图形工作。
·AI知识库的构建与应用:随着日益增多的图集与规范,电气设计可谓日新月异。在这种条件下,如果有一个智能的,可随时更新的知识库将会让设计师在工作中如虎添翼。知识库配合ai模型现在已经非常成熟好用,对于单纯的规范图集,我们还可以将常用的厂家和技术参数资料导入进资料库,为我们平时设计之中的设备选型提供方便。未来期待有更多的单GPU模型的产生,可以尽可能的实现本地或者公司化资料库的搭建。
·文字校核:文字处理是语言大模型的长处,校核通过ai模型校核文字内容也是非常方便迅速。希望之后能配合本地知识库,在技术深度上能有所突破。文字模型还可以利用在初步设计、绿建、节能专篇,各类计算书之中,提升工作效率。
这些拓展应用不仅能增强设计的灵活性和效率,还能增加设计的准确性。
4.面临的挑战和不足
4.1数据与算法局限性
尽管AI技术在电气设计中展现出诸多优势,但目前大多数AI系统仍依赖于大量、准确的历史数据。由于电气设计领域涉及的标准和规范不断更新,现有数据集可能存在滞后性和覆盖不全的问题。此外,部分复杂情景下的设计判断仍难以仅依靠AI精准判定。
4.2人工审核的必要性
AI固然方便,但对设计细节的专业判断、模糊和边缘场景的识别仍需要具有丰富经验的设计师进行人工审核与把关。特别是在涉及安全和关键技术参数时,人工复核是确保设计合理性的必要环节。
5 结语
总体而言,本文详细探讨了人工智能在电气工程设计中的多维应用,从插件开发、图纸错误识别、知识库构建到文本审核等具体场景,充分展示了AI技术在提高设计效率、降低错误率和优化流程中的巨大潜力。尽管当前应用仍面临数据局限、算法精度和人工审核的必要性等挑战,但从实际案例可以看出,AI正在逐步改变传统设计模式,并为未来智能化设计平台和人机协同模式的普及奠定坚实基础。随着技术的不断进步和多领域深度融合,未来电气工程设计必将迎来更高效、更精准的发展新局面。
